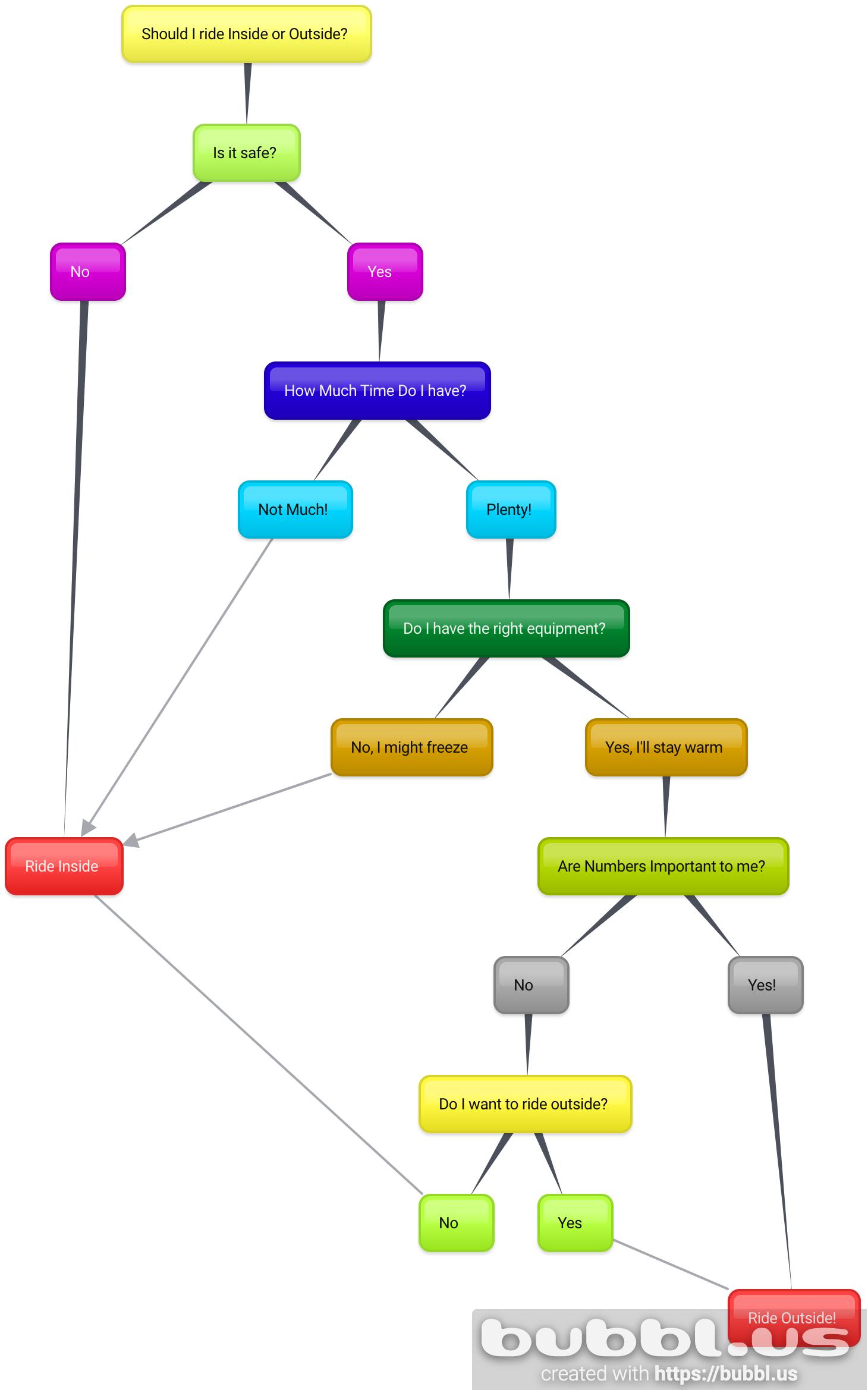
Should I Ride Inside or Outside?
We had a big snow storm roll through Salt Lake City this last weekend. I can’t believe it’s already that time of year again. When I log onto TrainingPeaks to check on all of the athletes that I coach, I’m seeing more and more trainer rides popping up on the calendar. I check my weather app and I see temperatures dropping across the country and slowly but surely I’m getting more and more texts from the athletes I coach asking, “Can I do tomorrow’s workout on the trainer?”
It’s a valid question, but it’s probably a bit more personal than it is technical. There are several factors to keep in mind when deciding whether to brave the elements or suffer in place.

Outside vs. Trainer:
My personal philosophy is that outside (when possible) is usually the best. The reasoning for this is simple. When we race, we race outside, and the best way to train is to mimic the demands of racing. The trainer can certainly still give you an excellent workout, but it won’t be the same as outdoors. It’s important to get used to handling your bike, and navigating undulating terrain, cadence, and gears. That said, there are costs and benefits of riding both indoors and outdoors and it’s important to weigh the costs and benefits before you ride. Here are the pros and cons of riding indoors verses outdoors.
Safety
- Trainer: Pro
- Outside: Con
Safety is always priority. Safety comes with experience, gear, and personal circumstances. If you feel unsafe outside then you should ride the trainer, because safety is definitely a big benefit of the trainer. However, if you know your limitations and feel safe outside in the cold then go for it. Here are some ride choices that can help you enhance safety:
Lights: Especially as the weather gets questionable and the days get darker sooner, it’s important to ride with lights. Try a red blinking light on the rear of your bike, and a light mounted on the handlebars.
Bright Clothing: The winter months are a great time of year to bring out your bright and reflective clothing. Never assume that drivers can see you.
Warm Clothing: Always bring more clothing than you think you’ll need. You don’t want to get stranded, cold and shivering.
Smart Routes: The winter really isn’t the best time to try new, big routes or ride busy roads. People are distracted during the holidays and visibility isn’t at its best. Stick to the routes you know, with wide shoulders, and plenty of bail out points.

Time Management:
- Trainer: Pro
- Outside: Con
The trainer is generally the most time efficient option. The most time I’ve ever spent on the trainer in a single season was probably my Junior year of college when I was completing two degrees, clinical hours, studying for my certification exam and trying to make it as a professional cyclist. Many of my rides started at 5:00 am before the sun was even up. When I rode the trainer I could wake up 30 minutes before starting my workout and plan to finish my ride just 20 minutes before class. When I would ride outside, on the other hand, sometimes it would take 45 minutes to kit up, I would have to account for a couple of traffic stops, and usually leave some extra time to warm up after the ride before shivering in class for a few hours. Now that cycling is my full time job, I have all the time I need to prepare for frigid winter rides so it’s pretty rare to find me riding inside.
Power Numbers
- Trainer: Con
- Outside: Pro
Here’s the deal, trainers don’t always allow you to maintain the same power that you can handle outdoors. Depending on what type of trainer you have, your numbers may be between 3-20% different than your outdoor numbers. While this isn’t significant for a workout or two, if you constantly train on a trainer, your muscles won’t experience the muscular effort that is needed to turn over the cranks at those higher wattages. You’ll still get a killer cardio workout, but the fact is, the trainer isn’t identical to outside.

Race Likeness:
- Trainer: Con
- Outside: Pro
Just like I touched on above, the trainer doesn’t always provide the same race-like scenario. While trainers and companies such as Zwift have made huge advancements in this area, it’s still not quite the same. It’s important to practice pushing hard while still handling your bike, as well as to learn how to control your cadence, wattage, and effort on different types of terrain and in different elements.
Consistency:
- Trainer: Pro
- Outside: Con
The trainer can be a great place to get in super specific workouts. There are some workouts that require constant and specific power outputs. These workouts can best be completed on straight, flat roads or long and consistent climbs. If you live in an area with lots of rolling hills where you will be forced to coast during portions of your intervals, then riding indoors may be a good option.
Comfort
- Trainer: Con
- Outside: Pro
You might question this one, but I’ve heard a lot of people develop overuse injuries from riding the trainer too much. The trainer usually locks you into one position which can result in little aches and pains. When you ride outdoors, whether you realize it or not, you wiggle and move just a little bit which usually makes riding more comfortable.
Better Workouts
This one is really up to you. Many people feel like they get better workouts on the trainer since they spend little to no time coasting. You also might get a better workout on the trainer if you would otherwise spend your entire time outside feeling cold or stopping to adjust layers. On the other hand, being outside will often provide the best workout because you might hit better power numbers and are more likely to be able to ride longer just based on the pure enjoyment factor.
Just Ride:
At the end of the day, it doesn’t really matter where you ride, just as long as you get on the bike and turn over the pedals. If you’re still questioning your decision, check out the flow chart below!
